| Sign In | Join Free | My benadorassociates.com |
|
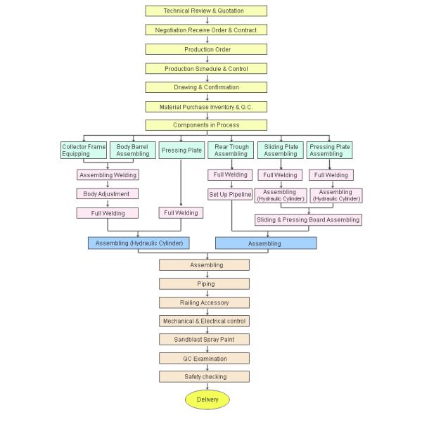
JSRUIYA Hydraulic Cylinder Quality Control:
To work according to the highest industry standards and regulations, in order to deliver the best quality product.
| 1.Examination of raw materials before the processing. |
| Purchace the raw material and spare parts with first class quality and to guarantee that we work long-term suppliers and inspect each batch to make sure all the material and components with high quality. |
| 2.Precise accordance of product to the drawings provided. |
| Spot check for each steps:cutting, lathe, drilling, CNC, welding, grinding, assemble, painting. |
| 3.100% cylinders finished hydro-pressure test before painting. |
| Our test content mainly including samples test,performance test,reliability test,disassemble test,endurance test. |
| 4.Visual inspection at every production stage. |
| 100% quality control of hydraulic cylinders is carried out on every stage of production. |
| 5.Ongoing employee qualification training. |

|
|
|
|
|
|
|
|
Contact Person: Mrsales